-
[Javascript]DOM(2) node 탐색과 조작사부작사부작/Javascript 2022. 5. 1. 22:47
#모던자바스크립트_딥다이브 스터디를 진행하면서 정리한 내용입니다.

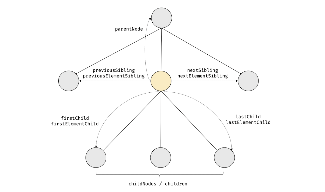
노드 탐색
요소 노드를 취득한 다음, 취득한 요소 노드를 기점으로 DOM 트리의 노드를 옮겨 다니며, 부모, 형제, 자식 노드 등을 탐색할 수 있다.

parentNode, previousSibling, firstChild, childNodes 프로퍼티는 Node.prototype 메서드가 제공하고, 프로퍼티 키에 Element가 포함된 previosElementSibling과 nextElementSibling, children 프로퍼티는 Element.protoype이 제공한다.
노트 탐색 프로퍼티는 setter 없이 getter만 존재하는 참조만 가능한 읽기 전용 접근자 프로퍼티다.
1. 공백 텍스트 노드
HTML 요소 사이의 스페이스, 탭, 줄바꿈(개행) 등의 공백 문자는 텍스트 노드를 생성한다. 이를 공백 텍스트 노드라고 한다.
<!DOCTYPE html> <html> <body> <ul id="fruits"> <li class="apple">Apple</li> <li class="banana">Banana</li> <li class="orange">Orange</li> </ul> </body> </html>위 HTML 문서는 다음과 같은 DOM을 생성한다

노드를 탐색할 때는 공백 문자가 생성한 공백 텍스트 노드에 주의해야 한다.
2. 자식 노드 탐색
자식 노드를 탐색하기 위해서는 다음과 같은 노드 탐색 프로퍼티를 사용한다.
- Node.prototype.childNodes
자식 노드를 모두 탐색하여 NodeList에 담아 반환한다. 요소 노드와 텍스트 노드를 포함한다. - Element.prototype.children
자식 노드 중에서 요소 노드만 모두 탐색하여 HTMLCollection에 담아 반환한다. 텍스트 노드는 포함하지 않는다 - Node.prototype.firstChild
첫 번째 자식 노드를 반환하며, 텍스트 노드이거나 요소 노드이다. - Node.prototype.lastChild
마지막 자식 노드를 반환하며, 텍스트 노드이거나 요소 노드이다. - Element.prototype.firstElementChild
첫 번째 자식 노드이며, 요소 노드만 반환한다. - Element.prototype.lastElementChild
마지막 자식 요소 노드이며, 요소 노드만 반환한다.
<!DOCTYPE html> <html> <body> <ul id="fruits"> <li class="apple">Apple</li> <li class="banana">Banana</li> <li class="orange">Orange</li> </ul> </body> <script> // 노드 탐색의 기점이 되는 #fruits 요소 노드를 취득한다. const $fruits = document.getElementById('fruits'); // #fruits 요소의 모든 자식 노드를 탐색한다. // childNodes 프로퍼티가 반환한 NodeList에는 요소 노드뿐만 아니라 텍스트 노드도 포함되어 있다. console.log($fruits.childNodes); // NodeList(7) [text, li.apple, text, li.banana, text, li.orange, text] // #fruits 요소의 모든 자식 노드를 탐색한다. // children 프로퍼티가 반환한 HTMLCollection에는 요소 노드만 포함되어 있다. console.log($fruits.children); // HTMLCollection(3) [li.apple, li.banana, li.orange] // #fruits 요소의 첫 번째 자식 노드를 탐색한다. // firstChild 프로퍼티는 텍스트 노드를 반환할 수도 있다. console.log($fruits.firstChild); // #text // #fruits 요소의 마지막 자식 노드를 탐색한다. // lastChild 프로퍼티는 텍스트 노드를 반환할 수도 있다. console.log($fruits.lastChild); // #text // #fruits 요소의 첫 번째 자식 노드를 탐색한다. // firstElementChild 프로퍼티는 요소 노드만 반환한다. console.log($fruits.firstElementChild); // li.apple // #fruits 요소의 마지막 자식 노드를 탐색한다. // lastElementChild 프로퍼티는 요소 노드만 반환한다. console.log($fruits.lastElementChild); // li.orange </script> </html>3. 자식 노드 존재 확인
자식 노드가 존재하는지 확인하려면 Node.prototype.hasChildNodes 메서드를 사용한다. 결과 값으로 불리언을 반환한다. 자식 노드에 요소 노드와 텍스트 노드를 포함하여 확인한다.
<!DOCTYPE html> <html> <body> <ul id="fruits"> </ul> </body> <script> // 노드 탐색의 기점이 되는 #fruits 요소 노드를 취득한다. const $fruits = document.getElementById('fruits'); // #fruits 요소에 자식 노드가 존재하는지 확인한다. // hasChildNodes 메서드는 텍스트 노드를 포함하여 자식 노드의 존재를 확인한다. console.log($fruits.hasChildNodes()); // true </script> </html>텍스트 노드를 제외한 요소 노드만 확인하고 싶은 경우 children.length 또는 Element의 childElementCount 프로퍼티를 사용한다.
<!DOCTYPE html> <html> <body> <ul id="fruits"> </ul> </body> <script> // 노드 탐색의 기점이 되는 #fruits 요소 노드를 취득한다. const $fruits = document.getElementById('fruits'); // hasChildNodes 메서드는 텍스트 노드를 포함하여 자식 노드의 존재를 확인한다. console.log($fruits.hasChildNodes()); // true // 자식 노드 중에 텍스트 노드가 아닌 요소 노드가 존재하는지는 확인한다. console.log(!!$fruits.children.length); // 0 -> false // 자식 노드 중에 텍스트 노드가 아닌 요소 노드가 존재하는지는 확인한다. console.log(!!$fruits.childElementCount); // 0 -> false </script> </html>4. 요소 노드의 텍스트 노드 탐색
요소 노드의 텍스트 노드는 firstChild 프로퍼티로 접근할 수 있다. 이때 무조건 텍스트 노드인 것은 아니고 앞서 말한 것처럼 텍스트 노드이거나 요소 노드일 수 있다.
<!DOCTYPE html> <html> <body> <div id="foo">Hello</div> <script> // 요소 노드의 텍스트 노드는 firstChild 프로퍼티로 접근할 수 있다. console.log(document.getElementById('foo').firstChild); // "Hello" </script> </body> </html>5. 부모 노드 탐색
부모 노드를 탐색하려면 Node.prototype.parentNode 프로퍼티를 사용한다. 부모 노드가 텍스트 노드인 경우는 없기 때문에 반환 값은 요소 노드이다.
<!DOCTYPE html> <html> <body> <ul id="fruits"> <li class="apple">Apple</li> <li class="banana">Banana</li> <li class="orange">Orange</li> </ul> </body> <script> // 노드 탐색의 기점이 되는 .banana 요소 노드를 취득한다. const $banana = document.querySelector('.banana'); // .banana 요소 노드의 부모 노드를 탐색한다. console.log($banana.parentNode); // ul#fruits </script> </html>6. 형제 노드 탐색
부모 노드가 같은 형제 노드를 탐색하려면 다음과 같은 노드 탐색 프로퍼티를 사용한다. 단, 어트리뷰트는 요소 노드와 연결되어 있지만 부모 노드가 같은 형제 노드는 아니기 때문에 반환되지 않음에 주의한다.
- Node.prototype.previousSibling
부모 노드가 같은 형제 노드 중에서 요소 노드와 텍스트 노드를 포함하여 자신의 이전 형제 노드를 반환한다 - Node.prototype.nextSibling
부모 노드가 같은 형제 노드 중에서 요소 노드와 텍스트 노드를 포함하여 자신의 이후 형제 노드를 반환한다 - Element.prototype.previousElementSibling
부모 노드가 같은 형제 노드 중에서 요소 노드만 포함하여 자신의 이전 형제 노드를 반환한다 - Element.prototype.nextElementSibling
부모 노드가 같은 형제 노드 중에서 요소 노드만 포함하여 자신의 이후 형제 노드를 반환한다
<!DOCTYPE html> <html> <body> <ul id="fruits"> <li class="apple">Apple</li> <li class="banana">Banana</li> <li class="orange">Orange</li> </ul> </body> <script> // 노드 탐색의 기점이 되는 #fruits 요소 노드를 취득한다. const $fruits = document.getElementById('fruits'); // #fruits 요소의 첫 번째 자식 노드를 탐색한다. // firstChild 프로퍼티는 요소 노드뿐만 아니라 텍스트 노드를 반환할 수도 있다. const { firstChild } = $fruits; console.log(firstChild); // #text // #fruits 요소의 첫 번째 자식 노드(텍스트 노드)의 다음 형제 노드를 탐색한다. // nextSibling 프로퍼티는 요소 노드뿐만 아니라 텍스트 노드를 반환할 수도 있다. const { nextSibling } = firstChild; console.log(nextSibling); // li.apple // li.apple 요소의 이전 형제 노드를 탐색한다. // previousSibling 프로퍼티는 요소 노드뿐만 아니라 텍스트 노드를 반환할 수도 있다. const { previousSibling } = nextSibling; console.log(previousSibling); // #text // #fruits 요소의 첫 번째 자식 요소 노드를 탐색한다. // firstElementChild 프로퍼티는 요소 노드만 반환한다. const { firstElementChild } = $fruits; console.log(firstElementChild); // li.apple // #fruits 요소의 첫 번째 자식 요소 노드(li.apple)의 다음 형제 노드를 탐색한다. // nextElementSibling 프로퍼티는 요소 노드만 반환한다. const { nextElementSibling } = firstElementChild; console.log(nextElementSibling); // li.banana // li.banana 요소의 이전 형제 요소 노드를 탐색한다. // previousElementSibling 프로퍼티는 요소 노드만 반환한다. const { previousElementSibling } = nextElementSibling; console.log(previousElementSibling); // li.apple </script> </html>노드 정보 취득
노드 객체에 대한 정보를 취득하기 위한 프로퍼티가 있다.
- Node.prototype.nodeType
노드 객체의 타입을 나타내는 상수를 반환한다. - Node.prototype.nodeName
노드의 이름을 문자열로 반환한다.
<!DOCTYPE html> <html> <body> <div id="foo">Hello</div> </body> <script> // 문서 노드의 노드 정보를 취득한다. console.log(document.nodeType); // 9 console.log(document.nodeName); // #document // 요소 노드의 노드 정보를 취득한다. const $foo = document.getElementById('foo'); console.log($foo.nodeType); // 1 console.log($foo.nodeName); // DIV // 텍스트 노드의 노드 정보를 취득한다. const $textNode = $foo.firstChild; console.log($textNode.nodeType); // 3 console.log($textNode.nodeName); // #text </script> </html>요소 노드의 텍스트 조작
1. nodeValue
Node.prototype.nodeValue 프로퍼티는 setter와 getter 모두 존재하는 접근자 프로퍼티다. 즉, nodeValue 프로퍼티는 참조와 할당 모두 가능하다.
만약 텍스트 노드가 아닌 노드에 nodeValue 프로퍼티를 참조하면 null을 반환한다.
<!DOCTYPE html> <html> <body> <div id="foo">Hello</div> </body> <script> // 문서 노드의 nodeValue 프로퍼티를 참조한다. console.log(document.nodeValue); // null // 요소 노드의 nodeValue 프로퍼티를 참조한다. const $foo = document.getElementById('foo'); console.log($foo.nodeValue); // null // 텍스트 노드의 nodeValue 프로퍼티를 참조한다. const $textNode = $foo.firstChild; console.log($textNode.nodeValue); // Hello </script> </html>텍스트 노드의 nodeValue 프로퍼티에 값을 할당하면 텍스트 노드의 값, 즉 텍스트를 변경할 수 있다.
<!DOCTYPE html> <html> <body> <div id="foo">Hello</div> </body> <script> // 1. #foo 요소 노드의 자식 노드인 텍스트 노드를 취득한다. const $textNode = document.getElementById('foo').firstChild; // 2. nodeValue 프로퍼티를 사용하여 텍스트 노드의 값을 변경한다. $textNode.nodeValue = 'World'; console.log($textNode.nodeValue); // World </script> </html>2. textContent
Node.prototype.textContent 프로퍼티도 setter와 getter 모두 존재하는 접근자 프로퍼티로서 요소 노드의 텍스트와 모든 자손 노드의 텍스트를 모두 취득하거나 변경한다. 즉, 요소 노드의 childNodes 프로퍼티가 반환한 모든 노드들의 텍스트 노드의 값을 반환하고, HTML 마크업은 무시된다(파싱되지 않는다).
<!DOCTYPE html> <html> <body> <div id="foo">Hello <span>world!</span></div> </body> <script> // #foo 요소 노드의 텍스트를 모두 취득한다. 이때 HTML 마크업은 무시된다. console.log(document.getElementById('foo').textContent); // Hello world! </script> </html>textContent 프로퍼티와 유사한 동작을 하는 innerText 프로퍼티가 있다. innerText 프로퍼티는 CSS에 순종적(display가 hidden일 경우 반환되지 않는다)이고, innerText 프로퍼티는 CSS를 고려해야하므로 textContent보다 느리기 때문에 사용하지 않는 것이 좋다.
DOM 조작
DOM 조작은 새로운 노드를 생성하여 DOM에 추가하거나 기존 노드를 삭제 또는 교체하는 것을 말한다. DOM 조작에 의해 새로운 노드가 추가되거나 삭제되면 리플로우와 리페인트가 발생하기 때문에 성능에 영향을 준다. 따라서 성능 최적화를 위해 주의해서 다뤄야 한다.
1. innerHTML
Element.prototype.innerHTML 프로퍼티는 setter와 getter 모두 존재하는 접근자 프로퍼티로서 요소 노드의 HTML 마크업을 취득하거나 변경한다. 프로퍼티를 참조하면 요소 노드의 콘텐츠 영역 내에 모든 HTML 마크업을 문자열로 반환한다.
<!DOCTYPE html> <html> <body> <div id="foo">Hello <span>world!</span></div> </body> <script> // #foo 요소의 콘텐츠 영역 내의 HTML 마크업을 문자열로 취득한다. console.log(document.getElementById('foo').innerHTML); // "Hello <span>world!</span>" </script> </html>textContent 프로퍼티가 마크업을 무시하고 텍스트만 반환하는 것과 다르게 프로퍼티를 참조하면 HTML 마크업이 포함된 문자열을 그대로 반환한다.
innerHTML 프로퍼티에 문자열을 할당하면 요소 노드의 모든 자식 노드가 제거되고 할당한 문자열에 포함되어 있는 HTML 마크업이 파싱되어 요소 노드의 자식 노드로 DOM에 반영된다.
<!DOCTYPE html> <html> <body> <ul id="fruits"> <li class="apple">Apple</li> </ul> </body> <script> const $fruits = document.getElementById('fruits'); // 노드 추가 $fruits.innerHTML += '<li class="banana">Banana</li>'; // 노드 교체 $fruits.innerHTML = '<li class="orange">Orange</li>'; // 노드 삭제 $fruits.innerHTML = ''; </scriptinnerHTML로 입력받은 데이터를 그대로 innerHTML 프로퍼티에 할당하는 것은 크로스 사이트 스크립트 공격에 취약하므로 위험하다.
<!DOCTYPE html> <html> <body> <div id="foo">Hello</div> </body> <script> // 에러 이벤트를 강제로 발생시켜서 자바스크립트 코드가 실행되도록 한다. document.getElementById('foo').innerHTML = `<img src="x" onerror="alert(document.cookie)">`; </script> </html>이위험을 예방하기 위해 HTML 새니티제이션을 사용하여 HTML 마크업을 새니티제이션하여 잠재적 위험을 제거할 수도 있다.
innerHTML의 또 다른 단점은 모든 자식 노드를 제거하고 할당한 HTML 마크업 문자열을 파싱하여 DOM을 변경한다는 것이다. 따라서 기존 HTML 요소에 추가적으로 HTML 요소를 넣고 싶을 경우 아래 처럼 작성해야 한다.
$fruits.innerHTML += '<li class="banana">Banana</li>';$fruits.innerHTML = $fruits.innerHTML + '<li class="banana">Banana</li>'; // '<li class="apple">Apple</li>' + '<li class="banana">Banana</li>'이것은 지울 필요도 없는 코드를 모두 지우고 해당 코드를 다시 작성하는 것이므로 매우 효율적이지 않다.
또한 innerHTML 프로퍼티는 새로운 요소를 삽입할 때 삽일될 위치를 지정할 수 없다는 단점도 있다. 즉, 어느 형제 요소들 사이에 새로운 요소를 추가하고 싶을 경우, 새로 다 작성하는 방법 밖에 없다.
2. insertAdjacentHTML
Element.prototype.insertAdjacentHTML(position, DOMString) 메서드는 기존 요소를 제거하지 않으면서 위치를 지정해 새로운 요소를 삽입한다. 위치를 지정하는 첫번째 인수로 전달할 수 있는 문자열은 'beforebegin','afterbegin','beforeend','afterend' 4가지다.

<!DOCTYPE html> <html> <body> <!-- beforebegin --> <div id="foo"> <!-- afterbegin --> text <!-- beforeend --> </div> <!-- afterend --> </body> <script> const $foo = document.getElementById('foo'); $foo.insertAdjacentHTML('beforebegin', '<p>beforebegin</p>'); $foo.insertAdjacentHTML('afterbegin', '<p>afterbegin</p>'); $foo.insertAdjacentHTML('beforeend', '<p>beforeend</p>'); $foo.insertAdjacentHTML('afterend', '<p>afterend</p>'); </script> </html>insertAdjacentHTML 메서드는 기존 요소에 영향을 주지 않고 새롭게 삽입될 요소만을 파싱하여 자식 요소를 추가하므로 innerHTML 프로퍼티보다 효율적이고 빠르다. 다만, HTML 마크업 문자열을 파싱하므로 크로스 사이트 스크립트 공격레 취약하다는 점는 동일하다.
3. 노드 생성과 추가
DOM은 노드를 직접 생성/삽입/삭제/치환하는 메서드도 제공한다.
<!DOCTYPE html> <html> <body> <ul id="fruits"> <li>Apple</li> </ul> </body> <script> const $fruits = document.getElementById('fruits'); // 1. 요소 노드 생성 const $li = document.createElement('li'); // 2. 텍스트 노드 생성 const textNode = document.createTextNode('Banana'); // 3. 텍스트 노드를 $li 요소 노드의 자식 노드로 추가 $li.appendChild(textNode); // 4. $li 요소 노드를 #fruits 요소 노드의 마지막 자식 노드로 추가 $fruits.appendChild($li); </script> </html>위 예제를 자세히 살펴보자.
(1) 요소 노드 생성
Document.prototype.createElement(tagName) 메서드는 요소 노드를 생성하여 반환한다. 인수로는 태그 이름을 나타내는 문자열을 전달한다.
// 1. 요소 노드 생성 const $li = document.createElement('li');
위 그림처럼 createElement 메서드로 생성한 요소 노드는 기존 DOM에 추가되지 않고 홀로 존재하는 상태다. 즉, createElement 메서드는 요소 노드를 생성할 뿐 DOM에 추가하지 않는다.
createElement 메서드로 생성한 요소 노드는 아무런 자식 노드를 가지고 있지 않다. 따라서 요소 노드의 자식 노드인 텍스트 노드도 없는 상태이다.
// 1. 요소 노드 생성 const $li = document.createElement('li'); // 생성된 요소 노드는 아무런 자식 노드가 없다. console.log($li.childNodes); // NodeList [](2)텍스트 노드 생성
Document.prototype.createTextNode(text) 메서드는 텍스트 노드를 생성하여 반환한다. 인수에는 텍스트 노드의 값으로 사용할 문자열을 전달한다.
// 2. 텍스트 노드 생성 const textNode = document.createTextNode('Banana');
텍스트 노드는 요소 노드의 자식 노드이지만 createTextNode 메서드는 추가해주는 과정 없이 생성만 해주기 때문에 생성한 텍스트 노드는 그림처럼 요소 노드의 자식 노드로 추가되지 않는다.
(3) 텍스트 노드를 요소 노드의 자식 노드로 추가
Node.prototype.appenChild(childNode) 메서드는 인수로 자식 노드로 추가할 노드를 전달한다.
// 3. 텍스트 노드를 $li 요소 노드의 자식 노드로 추가 $li.appendChild(textNode);
위 그림처럼 appendChild 메서드를 통해 요소 노드와 텍스트 노드는 부자 관계로 연결되었다.
요소 노드에 자식 노드가 전혀 없고, 텍스트를 추가하는 것뿐이라면 createTextNode와 appendChild를 사용하지 않고 textContent 프로퍼티를 사용하는 것이 더 편하다. 다만, 다른 자식 노드가 있고 추가할 경우 기존 자식 노드가 날라가므로 조심해야한다.
// 텍스트 노드를 생성하여 요소 노드의 자식 노드로 추가 $li.appendChild(document.createTextNode('Banana')); // $li 요소 노드에 자식 노드가 하나도 없는 위 코드와 동일하게 동작한다. $li.textContent = 'Banana';(4) 요소 노드를 DOM에 추가
이제 만들어진 요소 노드를 DOM에 추가하면 된다. 똑같이 appendChild를 사용한다. 기존의 DOM에 요소 노드를 추가하는 처리는 이 과정뿐이다.
// 4. $li 요소 노드를 #fruits 요소 노드의 마지막 자식 노드로 추가 $fruits.appendChild($li);
4. 복수의 노드 생성과 추가
여러 개의 요소 노드를 생성해서 DOM에 추가해 보자.
<!DOCTYPE html> <html> <body> <ul id="fruits"></ul> </body> <script> const $fruits = document.getElementById('fruits'); ['Apple', 'Banana', 'Orange'].forEach(text => { // 1. 요소 노드 생성 const $li = document.createElement('li'); // 2. 텍스트 노드 생성 const textNode = document.createTextNode(text); // 3. 텍스트 노드를 $li 요소 노드의 자식 노드로 추가 $li.appendChild(textNode); // 4. $li 요소 노드를 #fruits 요소 노드의 마지막 자식 노드로 추가 $fruits.appendChild($li); }); </script> </html>위 방법은 3번의 1개의 요소 노드를 추가하는 것을 반복문으로 3번 실행하는 것이고, 실행할 때마다 리플로우와 리페인트가 일어나기 때문에 효율적이지 않다.
이 문제를 DocumentFragment 노드를 통해 해결할 수 있다. DocumentFragment 노드는 문서, 요소, 어트리뷰트, 텍스트 노드와 같은 노드 객체의 일종으로, 부모 노드가 없어서 DOM과는 별도로 존재한다. DocumentFragment는 컨테이너의 역할을 하며, 기존 DOM에 복수의 노드 요소를 한번에 추가하기 위해 사용한다.
복수의 노드 요소를 DocumentFragment에 추가하고, DocumentFragment를 DOM 노드에 추가하면 DocumentFragment 자신은 제거되고 자식 노드만 DOM에 남는다. 이때 실제로 DOM에 추가하는 것은 DocumentFragment를 추가하는 한번 뿐이므로 리플로우와 리페인트는 한번만 발생한다.

<!DOCTYPE html> <html> <body> <ul id="fruits"></ul> </body> <script> const $fruits = document.getElementById('fruits'); // DocumentFragment 노드 생성 const $fragment = document.createDocumentFragment(); ['Apple', 'Banana', 'Orange'].forEach(text => { // 1. 요소 노드 생성 const $li = document.createElement('li'); // 2. 텍스트 노드 생성 const textNode = document.createTextNode(text); // 3. 텍스트 노드를 $li 요소 노드의 자식 노드로 추가 $li.appendChild(textNode); // 4. $li 요소 노드를 DocumentFragment 노드의 마지막 자식 노드로 추가 $fragment.appendChild($li); }); // 5. DocumentFragment 노드를 #fruits 요소 노드의 마지막 자식 노드로 추가 $fruits.appendChild($fragment); </script> </html>5. 노드 삽입
(1) 마지막 노드로 추가
Node.prototype.appendChild 메서드는 자신을 호출한 노드의 마지막 자식 노드로 인수로 전달 받은 노드를 DOM에 추가한다.
<!DOCTYPE html> <html> <body> <ul id="fruits"> <li>Apple</li> <li>Banana</li> </ul> </body> <script> // 요소 노드 생성 const $li = document.createElement('li'); // 텍스트 노드를 $li 요소 노드의 마지막 자식 노드로 추가 $li.appendChild(document.createTextNode('Orange')); // $li 요소 노드를 #fruits 요소 노드의 마지막 자식 노드로 추가 document.getElementById('fruits').appendChild($li); </script> </html>
(2) 지정한 위치에 노드 삽입
Node.prototype.insertBefore(newNode, childNode) 메서드는 첫 번째 인수로 전달받은 노드를 두 번째 인수로 전달받은 노드 앞에 삽입한다.
<!DOCTYPE html> <html> <body> <ul id="fruits"> <li>Apple</li> <li>Banana</li> </ul> </body> <script> const $fruits = document.getElementById('fruits'); // 요소 노드 생성 const $li = document.createElement('li'); // 텍스트 노드를 $li 요소 노드의 마지막 자식 노드로 추가 $li.appendChild(document.createTextNode('Orange')); // $li 요소 노드를 #fruits 요소 노드의 마지막 자식 요소 앞에 삽입 $fruits.insertBefore($li, $fruits.lastElementChild); // Apple - Orange - Banana </script> </html>
두 번째 인수로 전달받은 노드는 반드시 insertBefore 메서드를 호출한 노드의 자식 노드여야 한다. 그렇지 않을 경우 DOMException 에러가 발생한다.
<!DOCTYPE html> <html> <body> <div>test</div> <ul id="fruits"> <li>Apple</li> <li>Banana</li> </ul> </body> <script> const $fruits = document.getElementById('fruits'); // 요소 노드 생성 const $li = document.createElement('li'); // 텍스트 노드를 $li 요소 노드의 마지막 자식 노드로 추가 $li.appendChild(document.createTextNode('Orange')); // 두 번째 인수로 전달받은 노드는 반드시 #fruits 요소 노드의 자식 노드이어야 한다. $fruits.insertBefore($li, document.querySelector('div')); // DOMException </script> </html>만약 두번째 인자로 null을 전달하면 appendChild와 동일하게 동작한다.
<!DOCTYPE html> <html> <body> <ul id="fruits"> <li>Apple</li> <li>Banana</li> </ul> </body> <script> const $fruits = document.getElementById('fruits'); // 요소 노드 생성 const $li = document.createElement('li'); // 텍스트 노드를 $li 요소 노드의 마지막 자식 노드로 추가 $li.appendChild(document.createTextNode('Orange')); // 두 번째 인수로 전달받은 노드가 null이면 $li 요소 노드를 #fruits 요소 노드의 마지막 자식 노드로 추가 $fruits.insertBefore($li, null); </script> </html>
6. 노드 이동
DOM에 이미 존재하는 노드를 appendChild 또는 insertBefore 메서드를 사용하여 DOM에 다시 추가하면 현재 위치애서 노드를 제거하고 새로운 우치에 노드를 추가한다. 즉 노드가 이동한다.
<!DOCTYPE html> <html> <body> <ul id="fruits"> <li>Apple</li> <li>Banana</li> <li>Orange</li> </ul> </body> <script> const $fruits = document.getElementById('fruits'); // 이미 존재하는 요소 노드를 취득 const [$apple, $banana, ] = $fruits.children; // 이미 존재하는 $apple 요소 노드를 #fruits 요소 노드의 마지막 노드로 이동 $fruits.appendChild($apple); // Banana - Orange - Apple // 이미 존재하는 $banana 요소 노드를 #fruits 요소의 마지막 자식 노드 앞으로 이동 $fruits.insertBefore($banana, $fruits.lastElementChild); // Orange - Banana - Apple </script> </html>
7. 노드 복사
Node.prototype.cloneNode([deep: true | false]) 메서드는 노드의 사본을 생성하여 반환한다. 이때 매개변수 deep에 true를 인수로 전달하면 깊은 복사하여 모든 자손 노드가 포함된 사본을 생성하고, false를 인수로 전달하거나 생략하면 얕은 복사되어 자기 자신만의 사본을 생성한다. 얕은 복사는 텍스트 노드도 없다.
<!DOCTYPE html> <html> <body> <ul id="fruits"> <li>Apple</li> </ul> </body> <script> const $fruits = document.getElementById('fruits'); const $apple = $fruits.firstElementChild; // $apple 요소를 얕은 복사하여 사본을 생성. 텍스트 노드가 없는 사본이 생성된다. const $shallowClone = $apple.cloneNode(); // 사본 요소 노드에 텍스트 추가 $shallowClone.textContent = 'Banana'; // 사본 요소 노드를 #fruits 요소 노드의 마지막 노드로 추가 $fruits.appendChild($shallowClone); // #fruits 요소를 깊은 복사하여 모든 자손 노드가 포함된 사본을 생성 const $deepClone = $fruits.cloneNode(true); // 사본 요소 노드를 #fruits 요소 노드의 마지막 노드로 추가 $fruits.appendChild($deepClone); </script> </html>
8. 노드 교체
Node.prototype.replaceChild(newChild, oldChild) 메서드는 자신을 호출한 노드의 자식 노드를 다른 자식 노드로 교체한다. 첫 번째 매개변수에 교체할 새로운 노드, 두 번째 매개변수에 이미 존재하는 교체될 노드를 인수로 전달한다.
<!DOCTYPE html> <html> <body> <ul id="fruits"> <li>Apple</li> </ul> </body> <script> const $fruits = document.getElementById('fruits'); // 기존 노드와 교체할 요소 노드를 생성 const $newChild = document.createElement('li'); $newChild.textContent = 'Banana'; // #fruits 요소 노드의 첫 번째 자식 요소 노드를 $newChild 요소 노드로 교체 $fruits.replaceChild($newChild, $fruits.firstElementChild); </script> </html>
9. 노드 삭제
Node.prototype.removeChild(child) 메서드는 매개변수에 삭제할 노드를 전달한다. 당연히 전달할 노드는 removeChild를 호출한 노드의 자식 노드여야 한다.
<!DOCTYPE html> <html> <body> <ul id="fruits"> <li>Apple</li> <li>Banana</li> </ul> </body> <script> const $fruits = document.getElementById('fruits'); // #fruits 요소 노드의 마지막 요소를 DOM에서 삭제 $fruits.removeChild($fruits.lastElementChild); </script> </html>
'사부작사부작 > Javascript' 카테고리의 다른 글
[Javascript]DOM (3) Attribute (0) 2022.05.02 [Javascript]DOM(1) node와 node 취득 (0) 2022.05.01 [Javascript]브라우저 렌더링 (0) 2022.04.29 [Javascript]Set과 Map (0) 2022.04.28 [Javascript]구조 분해 할당(디스트럭처링 할당) (0) 2022.04.26 - Node.prototype.childNodes